Alterations in skeletal muscle indicators of mitochondrial structure and biogenesis in patients with type 2 diabetes and heart failure: effects of epicatechin rich cocoa

(-)-Epicatechin (Epi), a flavanol in cacao stimulates mitochondrial volume and cristae density and protein markers of skeletal muscle (SkM) mitochondrial biogenesis in mice. Type 2 diabetes mellitus (DM2) and heart failure (HF) are diseases associated with defects in SkM mitochondrial structure/function. A study was implemented to assess perturbations and to determine the effects of Epi-rich cocoa in SkM mitochondrial structure and mediators of biogenesis. Five patients with DM2 and stage II/III HF consumed dark chocolate and a beverage containing approximately 100 mg of Epi per day for 3 months. We assessed changes in protein and/or activity levels of oxidative phosphorylation

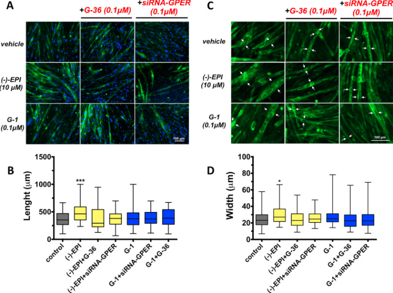
(-)-Epicatechin stimulates mitochondrial biogenesis and cell growth in C2C12 myotubes via the G-protein coupled estrogen receptor

We have reported on the capacity of (-)-epicatechin ((-)-EPI) to stimulate mitochondrial biogenesis (MiB) in mouse skeletal muscle (SkM). However, the mechanisms mediating the effects of (-)-EPI are not fully understood. We previously identified a role of the G-protein coupled estrogen receptor (GPER) in modulating the vascular effects of (-)-EPI. We therefore tested the hypothesis that GPER mediates (at least in part) the stimulatory effects of (-)-EPI on MiB in SkM cells. As an in vitro model, we employed mouse SkM-derived C2C12 myoblasts differentiated into myotubes. Using confocal microscopy, we detected GPER at the cell surface and cytoplasm in C2C12

A randomized, placebo-controlled, double-blind study on the effects of (−)-epicatechin on the triglyceride/HDLc ratio and cardiometabolic profile of subjects with hypertriglyceridemia: Unique in vitro effects

Cardiometabolic disruptions such as insulin resistance, obesity, high blood pressure, hyperglycemia, and dyslipidemias, are known to increase the risk for cardiovascular and metabolic diseases such as type 2 diabetes mellitus and atherosclerosis. Several screening tools for assessing cardiometabolic risk have been developed including the TG/HDLc ratio, which has been, demonstrated to possess a strong association with insulin resistance and coronary disease. Dietary modifications, together with regular moderate exercise have proven to be effective in attenuating cardiometabolic disruptions. However, they often exhibit poor long-term patient compliance. Nutraceutics, including (−)-epicatechin (EPI), have gained increasing interest as coadjuvant effective and safe therapies that

(-)-Epicatechin Is a Biased Ligand of Apelin Receptor

(-)-Epicatechin (EC) is part of a large family of biomolecules called flavonoids and is widely distributed in the plant kingdom. Several studies have shown the beneficial effects of EC consumption. Many of these reported effects are exerted by activating the signaling pathways associated with the activation of two specific receptors: the G protein-coupled estrogen receptor (GPER), a transmembrane receptor, and the pregnane X receptor (PXR), which is a nuclear receptor. However, the effects of EC are so diverse that these two receptors cannot describe the complete phenomenon. The apelin receptor or APLNR is classified within the G protein-coupled receptor (GPCR)

(-)-epicatechin activation of endothelial cell endothelial nitric oxide synthase, nitric oxide, and related signaling pathways

Recent reports indicate that (-)-epicatechin can exert cardioprotective actions, which may involve endothelial nitric oxide synthase (eNOS)-mediated nitric oxide production in endothelial cells. However, the mechanism by which (-)-epicatechin activates eNOS remains unclear. In this study, we proposed to identify the intracellular pathways involved in (-)-epicatechin-induced effects on eNOS, using human coronary artery endothelial cells in culture. Treatment of cells with (-)-epicatechin led to time- and dose-dependent effects that peaked at 10 minutes at 1 mumol/L. (-)-Epicatechin treatment activates eNOS via serine 633 and serine 1177 phosphorylation and threonine 495 dephosphorylation. Using specific inhibitors, we have established the participation of

The effects of (−)-epicatechin on endothelial cells involve the G protein-coupled estrogen receptor (GPER)☆

We have provided evidence that the stimulatory effects of (−)-epicatechin ((−)-EPI) on endothelial cell nitric oxide (NO) production may involve the participation of a cell-surface receptor. Thus far, such entity(ies) has not been fully elucidated. The G protein-coupled estrogen receptor (GPER) is a cell-surface receptor that has been linked to protective effects on the cardiovascular system and activation of intracellular signaling pathways (including NO production) similar to those reported with (−)-EPI. In bovine coronary artery endothelial cells (BCAEC) by the use of confocal imaging, we evidence the presence of GPER at the cell-surface and on F-actin filaments. Using in silico

Influence of the AT(2) receptor on the L-arginine-nitric oxide pathway and effects of (-)-epicatechin on HUVECs from women with preeclampsia

Pregnancy is a state of vasodilation mediated by nitric oxide (NO). This vasodilation is impaired in women with preeclampsia, and an alteration in the L-arginine-NO pathway may be a causal factor. The production of NO and arginase activity were investigated in plasma and human umbilical vein endothelial cells (HUVECs) from women with preeclampsia, which were associated with arginase II, eNOS, caveolin, angiotensin 1 and 2 receptor expression (AT1R and AT2R, respectively). The effect of (-)-epicatechin on arginase activity and production of anion superoxide in HUVEC also were investigated. Healthy volunteer non-pregnant (HV), normal pregnant (NP) and preeclamptic (PE) women were

Acute effects of an oral supplement of (-)-epicatechin on postprandial fat and carbohydrate metabolism in normal and overweight subjects

Postprandial hyperglycemia, in particular when accompanied by excessive hypertriglyceridemia, is associated with increased cardiovascular risk, mainly in overweight or obese subjects, as it favors oxidative stress, systemic inflammation and endothelial dysfunction. Thus, treatments that favorably modulate metabolism by reducing steep increases in postprandial serum glucose and triglycerides, are of considerable interest. Evidence suggests that (-)-epicatechin (EPI) is responsible for reductions in cardiometabolic risk associated with chocolate consumption; these effects may be associated with favorable effects of EPI on postprandial metabolism. The aims of this study were to assess the effects of EPI on postprandial metabolism in normal-weight and overweight/obese subjects.

(−)-Epicatechin induced reversal of endothelial cell aging and improved vascular function: underlying mechanisms

The consumption of cocoa products rich in (−)-epicatechin is associated with reduced cardiovascular risk and improved vascular function. However, little is known about (−)-epicatechin’s effects on aged endothelium. In order to characterize the health restoring effects of (−)-epicatechin on aged endothelium and identify the underlying mechanisms, we utilized high passage number (i.e. aged) bovine coronary artery endothelial cells and aortas of 3 and 18 month old rats. We evaluated cell senescence (β-galactosidase), nitric oxide (NO) production through the endothelial nitric oxide synthase pathway, mitochondria related endpoints, citrate synthase activity and vascular relaxation. Cells were treated with water or (−)-epicatechin (1

Beneficial effects of dark chocolate on exercise capacity in sedentary subjects: underlying mechanisms. A double blind, randomized, placebo controlled trial†

In heart failure patients the consumption of (−)-epicatechin ((−)-Epi)-rich cocoa can restore skeletal muscle (SkM) mitochondrial structure and decrease biomarkers of oxidative stress. However, nothing is known about its effects on exercise capacity and underlying mechanisms in normal, sedentary subjects. Twenty normal, sedentary subjects (∼50 years old) were randomized to placebo or dark chocolate (DC) groups and consumed 20 g of the products for 3 months. Subjects underwent before and after treatment, bicycle ergometry to assess VO2 max and work, SkM biopsy to assess changes in mitochondrial density, function and oxidative stress and blood sampling to assess metabolic endpoints. Seventeen