Effects of (−)-epicatechin on molecular modulators of skeletal muscle growth and differentiation

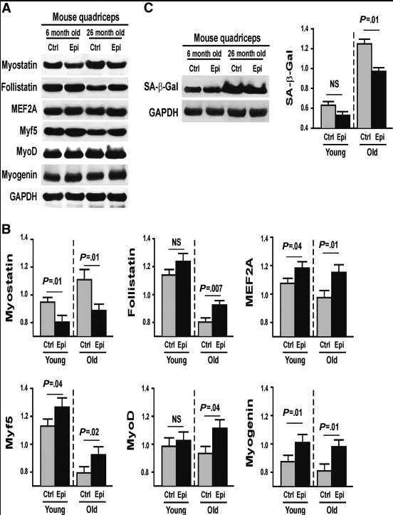
Sarcopenia is a notable and debilitating age-associated condition. Flavonoids are known for their healthy effects and limited toxicity. The flavanol (−)-epicatechin (Epi) enhances exercise capacity in mice, and Epi-rich cocoa improves skeletal muscle structure in heart failure patients. (−)-Epicatechin may thus hold promise as treatment for sarcopenia. We examined changes in protein levels of molecular modulators of growth and differentiation in young vs. old, human and mouse skeletal muscle. We report the effects of Epi in mice and the results of an initial proof-of-concept trial in humans, where muscle strength and levels of modulators of muscle growth were measured. In mice, myostatin and senescence-associated β-galactosidase levels increase with aging, while those of follistatin and Myf5 decrease. (−)-Epicatechin decreases myostatin and β-galactosidase and increases levels of markers of muscle growth. In humans, myostatin and β-galactosidase increase with aging while follistatin, MyoD and myogenin decrease. Treatment for 7 days with (−)-epicatechin increases hand grip strength and the ratio of plasma follistatin/myostatin. In conclusion, aging has deleterious effects on modulators of muscle growth/differentiation, and the consumption of modest amounts of the flavanol (−)-epicatechin can partially reverse these changes. This flavanol warrants its comprehensive evaluation for the treatment of sarcopenia.
Flavonoids from dark chocolate and (−)-epicatechin ameliorate high-fat diet-induced decreases in mobility and muscle damage in aging mice

Age-related muscle decline, when associated with obesity, leads to adverse outcomes with increased risks for falling, loss of independence, disability and risk of premature mortality. The aim of this study was to assess the potential beneficial effects of flavonoids in improving the age-/high-fat-diet-induced decrease in physical activity/capacity related to the onset of skeletal muscle decline. The effects of the administration of a cocoa beverage enriched with flavanols or pure (−)-epicatechin for 5 wk in a model of physical activity decline induced by the ingestion of a high-fat diet (60% fat) in middle-age mice were evaluated. The results showed that both products, the cocoa beverage enriched with flavanols and pure (−)-epicatechin, improved physical performance evaluated with the hang-wire, inverted-screen, and weight-lifting tests and dynamometry compared with the performance of the controls. The beverage and (−)-epicatechin increased the follistatin/myostatin ratio and increased the expression of myocyte enhancer factor 2A (MEF2A), suggesting an effect on molecular modulators of growth differentiation. Furthermore, the beverage and (−)-epicatechin decreased the expression of O-type fork-head transcription factor (FOXO1A) and muscle ring finger 1 (MURF1) markers of the skeletal muscle ubiquitin-proteasome degradation pathway.